首页 > 路桥资讯 > 正文
国铁集团2019财务年报:收入1.1万亿 总资产8.3万亿 负债5.5万亿
2020-05-07 来源:轨道世界 

  4月30日,中国国家铁路集团披露了2019年(财务)年报信息,信息显示:2019年,国铁集团实现收入11348亿元,同比增加393亿元,增长3.6%;净利润25.2亿元,同比增加4.8亿元。2019年末资产总额83150亿元,增加3126亿元,增长3.9%,负债总额54859亿元,资产负债率65.98%。

  国铁集团资产负债率小幅提高,主要是落实“六稳”要求,加快铁路建设,保持较大规模固定资产投入,京张高铁等一大批新线建成投产,到2019年底全国铁路营业里程达到13.9万公里以上;积极促进资产资本化、股权化,推动合资公司重组整合,资产关系发生变化等原因造成的。国铁集团通过发行债券、票据,银行借款等多种方式筹措资金,科学有效配置,不断降低筹资成本,债务结构合理,总体处于可控水平。铁路负债主要是建设投资负债,与维持简单再生产的经营性负债有着本质的不同,其对应的是优质资产。铁路客货运输和多元经营持续向好,经营现金流稳定,具有良好的偿债能力。铁路资产结构优化调整,有利于进一步改善国铁企业经营质量,有利于推动铁路事业更好发展。

  2019年,国铁集团深入开展“保安全、保稳定、保开通、增运量、增收入、增效益”攻坚战,客货运量实现持续增长,国家铁路旅客发送量完成35.8亿人,同比增加2.6亿人、增长7.9%;货运总发送量完成34.4亿吨,同比增加2.5亿吨、增长7.8%。在客货运量大幅增长带动下,铁路运输总收入完成8168亿元,同比增加510亿元、增长6.7%,取得了较好的经营结果。

  同时,加强铁路体制机制改革创新,积极推动国铁企业股份制改造,全面深化公司制改革,加快建立现代企业制度,优化完善国铁企业管理体制和运行机制,国铁集团挂牌成立,铁路局集团公司法人治理结构进一步完善;积极稳妥推进混合所有制改革,国铁企业优质资产股改上市进展顺利,京沪高铁成功登陆A股,提高了铁路资产资本化股权化证券化水平;积极深化铁路投融资体制改革,推动市场化债转股工作,有效防范债务风险,国铁企业治理体系和治理能力显著提升。

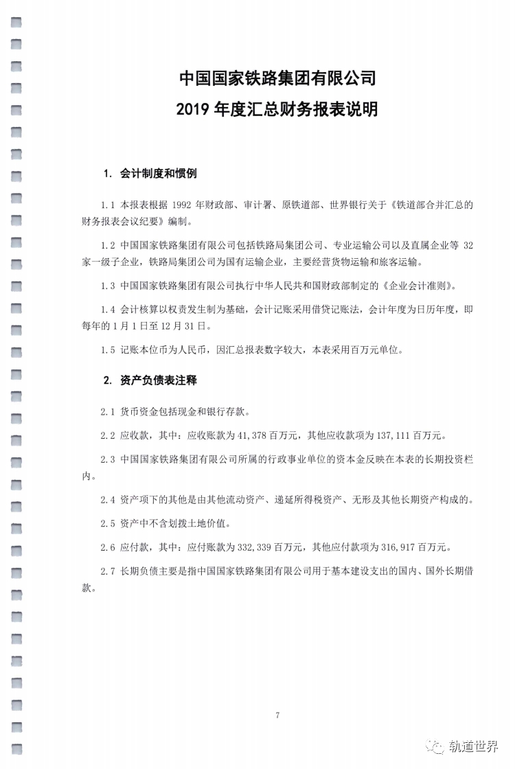
  2019财务年报详情

  

  

  

  

  

  



  (图片来自网络;如有侵权,请与我们联系,我们将在第一时间进行处理。)

Copyright © 2007-2022 cnbridge.cn All Rights Reserved
服务热线:010-64708566 法律顾问:北京君致律师所 陈栋强
ICP经营许可证100299号 京ICP备10020099号  京公网安备 11010802020311号